SiC MOS场效应管桥臂串扰解决方案-竟业电子

   时间:2022/3/30      阅读:2390   关键词:

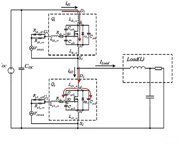
什么是桥臂串扰

SiC MOS场效应管三相全桥逆变电路中,同一桥臂上下件易受寄生参数的影响互相产生干扰,即桥臂串扰

桥臂串扰可造成桥臂直通烧毁元件

SiC MOS场效应管栅极电压极限值栅极阈值电压都相对较低,桥臂串扰问题更加突出。

SiC MOS场效应管寄生参数影响

SiC MOS场效应管桥臂串扰解决方案

SiC MOS场效应管桥臂串扰解决方案

 

开通过程

SiC MOS场效应管桥臂串扰解决方案

 

关断过程

SiC MOS场效应管桥臂串扰解决方案

 

串扰电压分析:

SiC MOS场效应管桥臂串扰解决方案

SiC MOS场效应管桥臂串扰解决方案

 

抑制解决方案

1.AMC;

2.驱动电源稳负压;

3.门极TVS、二极管钳位;

  • 联系我们CONTACTUS
    • 深圳市福田区华强北路
              1019号华强广场A座9J

          3008038871

    • 0755-83212595
               139 2389 6490 微信

      postmasterr@jingyeic.com

  • 向客服提交BOM清单
  • 提交物料清单文件

  • 上传xls,xlsx或其他Excel兼容文件格式。最大文件大小:2MB
  • 下载模板
  • 下载文件

  • >
  • 填写表格

  • >
  • 提交清单

  • >
  • 客服回复

  • 全球现货一站配齐
  • 价格透明 控制成本
  • 原厂代理分析授权
  • 闪电发货配货快
  • 首页
  • ©2024深圳竟业电子有限公司
  • 粤ICP备17155421-2号
  • 法律声明 
  • 隐私政策